ماتلاب - سيميولينك | Simulink - MATLAB لمشاريع الهندسة الكهربائية

0 (0)

الوصف

✤ اهلا بك في تصميم نماذج Simulink - MATLAB !
-----------------------------------------------
- إذا كنت في مجال الهندسة الكهربائية أو مهندسًا محترفًا يعمل في مجال الطاقة والأنظمة الكهربائية، فمن المؤكد أنك تدرك أهمية استخدام Simulink - MATLAB لتصميم ومحاكاة المشاريع الهندسية بكفاءة واحترافية.
- الآن عبر منصة (كاف)، يمكنك الحصول على خدمة متخصصة في تصميم نماذج Simulink - MATLAB التي تلبي جميع احتياجاتك الأكاديمية والمهنية، مع ضمان جودة عالية ودقة في التنفيذ.

✤ لماذا تختار هذه الخدمة ؟
------------------------------------------------
✸ خبرة موثوقة في Simulink وMATLAB:
------------------------------------------------
- المهندس محمد الزيدي، خبير في هندسة القوى والآلات الكهربائية، خريج كلية الهندسة - جامعة عين شمس.
- حاصل على شهادة معتمدة في MATLAB Programming من جامعة Vanderbilt University في الولايات المتحدة.
- خبرة عملية واسعة في تصميم وتحليل النماذج باستخدام Simulink لمحاكاة الأنظمة الكهربائية المعقدة والبسيطة.
-----------------------------------------------
✸ خدمة مخصصة تلبي جميع احتياجاتك:
----------------------------------------------
سواء كنت بحاجة إلى تصميم مشروع بسيط أو نموذج هندسي معقد، ستجد الخدمة مصممة خصيصًا لتناسب احتياجاتك.
تغطية شاملة لمجالات الهندسة الكهربائية مثل:
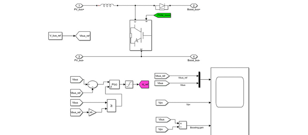
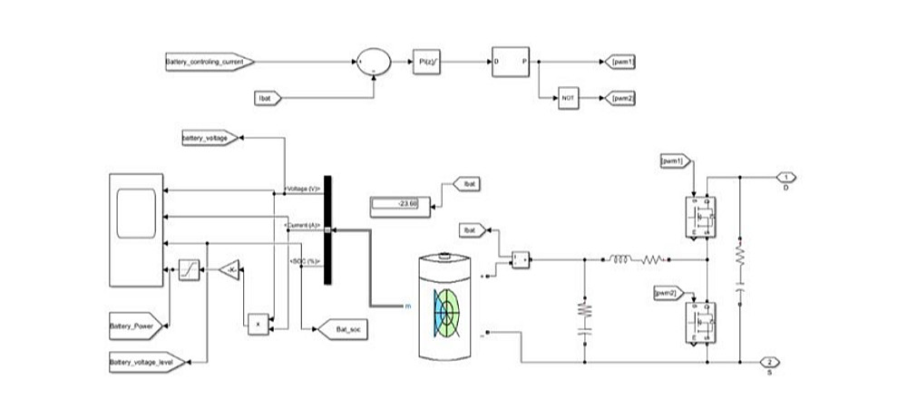
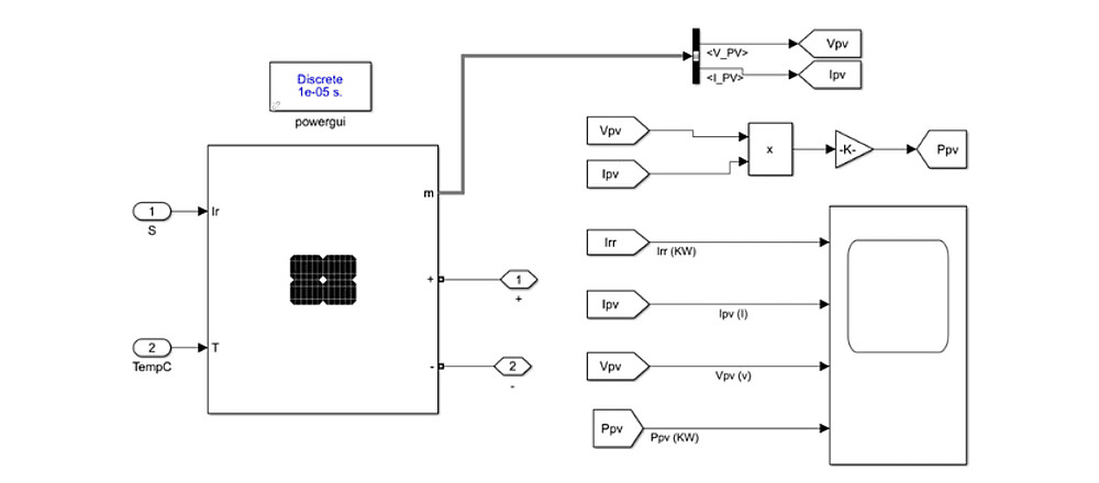
- أنظمة الطاقة الكهربائية.
- المحاكاة الديناميكية للأنظمة.
- تصميم أنظمة التحكم.
- تحليل نظم القوى الكهربائية.
- محاكاة دوائر التيار المستمر والمتردد.
--------------------------------------------

✤ مزايا استخدام Simulink - MATLAB في المشاريع الهندسية:
✸ محاكاة دقيقة للأنظمة:
---------------------------------
Simulink يتيح لك بناء نماذج واقعية للأنظمة الكهربائية وتحليل أدائها بدقة.

✸ سهولة التصميم والتطوير:
-------------------------------------
بيئة Simulink البصرية تجعل من السهل تصميم الأنظمة والتحكم بها دون الحاجة إلى كتابة أكواد برمجية معقدة.

✸ التكامل مع MATLAB:
--------------------------------
يمكنك دمج نماذج Simulink مع أكواد MATLAB لتحقيق أفضل أداء ومرونة في التصميم.

✸ تحليل النتائج بشكل احترافي:
----------------------------------------
يمكنك استخدام أدوات MATLAB لتحليل النتائج البيانية والرقمية واستخلاص الاستنتاجات المطلوبة.

✸ توفير الوقت والجهد:
------------------------------
بدلاً من بناء الأنظمة واختبارها فعليًا، يمكنك محاكاتها عبر Simulink وتوفير الكثير من الوقت والموارد.

✤ تفاصيل الخدمة الأساسية:
--------------------------------------------
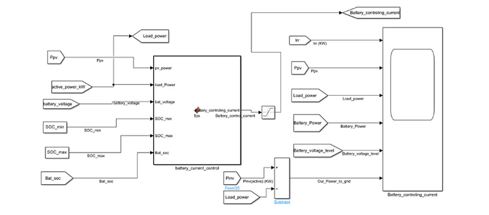
✸ تصميم نموذج Simulink لمشروع هندسي بسيط يتكون من ((15 Blocks)) كحد أقصى.
✸ تسليم المشروع في ملف Simulink model (slx) جاهز للتعديل والتشغيل.
✸ ضمان التوافق التام مع متطلبات المشروع ومعايير الجودة.
--------------------------------------------
✤ اطلب الآن وابدأ مشروعك الهندسي ✤

إضافات الخدمة

اضافة ساعة one office hour علي جوجل ميتينج او زوم لشرح التصميم

$10 لا يحتاج أيام إضافية

زيادة حجم التصميم بمعدل 10 blocks اخري

$15 يوم

زيادة حجم التصميم بمعدل 20 blocks اخري

$20 يومين

اضافة MATLAB file اذا كان البروجيكت يحتاج ذلك بحد اقصي ( 30 ) سطر برمجي يتم تسليمها في صورة (file.m)

$20 يومين

اضافة MATLAB file اذا كان البروجيكت يحتاج ذلك بحد اقصي ( 50 ) سطر برمجي يتم تسليمها في صورة (file.m)

$25 3 أيام

شراء الخدمة

المبلغ الكلي $10

البائع

معلومات

السعر $10
مدة التسليم 3 أيام
طلبات قيد التنفيذ 0
الطلبات المكتملة 0
العملاء 0
المبيعات $0

الخدمات المقترحه

Developed by Samer Zaki

All rights reserved © kaf 2025