تصميم وبناء قواعد بيانات SQL Server احترافية من وثيقة المتطلبات

0 (0)

الوصف

هل لديك وثيقة متطلبات (Requirements Document) وتريد تحويلها إلى قاعدة بيانات احترافية ومنظمة؟ أقدم لك خدمة بناء وتصميم قواعد البيانات على SQL Server Management Studio بدقة عالية تضمن استقرار بيانات مشروعك وسرعة استعلامها.
هل تبحث عن بناء أساس قوي لمشروعك البرمجي؟ أقدم لك خدمة تصميم وبناء قواعد البيانات باستخدام SQL Server بدقة واحترافية عالية، مع ضمان أداء سريع وهيكلة منطقية.
مقابل 10$ سأقوم بتقديم الآتي:
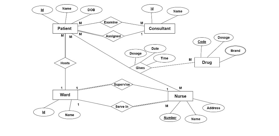
تحليل المتطلبات: استخراج الكيانات (Entities) والعلاقات (Relationships) لما يصل إلى 5 جداول أساسية.
هيكلة البيانات: تطبيق قواعد الـ Normalization لضمان عدم تكرار البيانات وتقليل المساحة التخزينية.
ربط العلاقات: إنشاء الـ Primary & Foreign Keys لضمان تكامل البيانات (Data Integrity).
التسليم: ستحصل على ملف SQL Script نظيف ومنظم، جاهز للتنفيذ مباشرة على SQL Server Management Studio.
لماذا تختار هذه الخدمة؟
كود T-SQL معياري وسهل الفهم.
الالتزام التام بمعايير هندسة البرمجيات.
دعم فني بعد التسليم لضمان تشغيل القاعدة على جهازك بنجاح.
ما الذي سأقدمه لك في هذه الخدمة؟

تحليل دقيق للوثائق لاستخراج الكيانات (Entities) والعلاقات (Relationships).

تصميم الهيكل (Schema) مع مراعاة قواعد الـ Normalization لمنع تكرار البيانات.

إنشاء الجداول، تحديد أنواع البيانات (Data Types)، وربط العلاقات (Primary & Foreign Keys).

تسليم ملف الكود المصدري sq l جاهز للتنفيذ مباشرة.

شراء الخدمة

المبلغ الكلي $15

البائع

معلومات

السعر $15
مدة التسليم يومين
طلبات قيد التنفيذ 0
الطلبات المكتملة 0
العملاء 0
المبيعات 0

الخدمات المقترحه

Powered By Brmja Tech

All rights reserved © kaf 2026