تصميم ERD و Mapping احترافي لتسهيل كتابة SQL Queries

0 (0)

الوصف

هل تعمل على مشروع يحتوي على بيانات متعددة وتحتاج إلى تنظيمها قبل كتابة SQL Queries؟
الكثير من اصحاب المشاريع يجدون صعوبة في تنظيم البيانات و فهم العلاقات بين الجداول، مما يؤدي إلى Queries غير صحيحه وصعوبة في إدارة البيانات بكفاءة

الحل الذي أقدمه
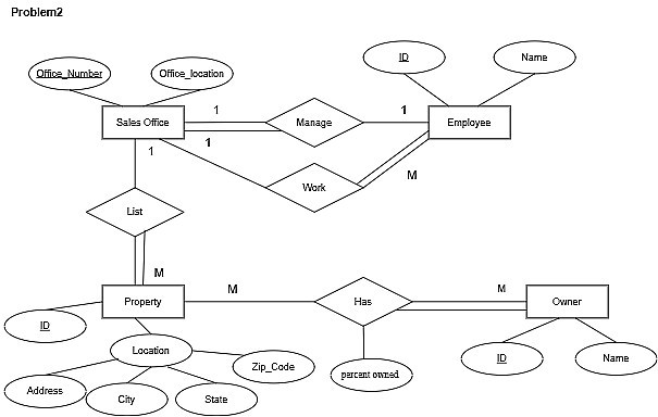
أقوم بتحليل بياناتك وإنشاء ERD (Entity-Relationship Diagram) احترافي بالإضافة إلى رسم Mapping كامل للعلاقات بين الجداول. هذا يساعدك على فهم البنية الكاملة للبيانات وضمان كتابة SQL Queries دقيقة وسريعة.

مميزات الخدمة
تصميم ERD احترافي
توضيح الكيانات والعلاقات بينها بشكل مرتب وواضح.
Mapping شامل للجداول
شرح كامل لارتباط الجداول والمفاتيح الأساسية والثانوية.
جاهز للـ SQL Queries
تسهيل كتابة Queries بطريقه صحيحه.

تفاصيل الخدمة الأساسية
تصميم ERD واحد احترافي
إعداد Mapping كامل للجداول والعلاقات
توثيق يوضح كيفية استخدام المخطط في كتابة SQL
تعديل بسيط بعد التسليم

ما الذي ستستلمه
كل ما تحتاجه لتنظيم قاعدة بياناتك وكتابة SQL Queries بسهولة
ERD واضح ومنظم لجميع الجداول والعلاقات
Mapping شامل لكيفية ارتباط الجداول
ملفات PDF أو صور عالية الجودة، مع إمكانية التعديل إذا احتجت
تصميم بسيط وسهل الفهم يساعدك على إدارة البيانات وكتابة SQL Queries بسهولة

إضافات الخدمة

تسليم المخطط بصيغة قابله للتعديل

5 يوم

اضافه جداول أو مخططات اضافية

10 يوم

شراء الخدمة

المبلغ الكلي $5

البائع

معلومات

السعر $5
مدة التسليم يوم
طلبات قيد التنفيذ 0
الطلبات المكتملة 0
العملاء 0
المبيعات 0

الخدمات المقترحه

Powered By Brmja Tech

All rights reserved © kaf 2026