بناء نموذج تنبؤ بالبيانات (Prediction Model)

0 (0)

الوصف

تتضمن هذه الخدمة:
• فهم هدف التنبؤ
• تنظيف ومعالجة البيانات
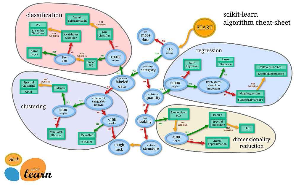
• اختيار خوارزمية مناسبة (Regression / Classification)
• تدريب النموذج باستخدام Python
• تقييم دقة النموذج
• تسليم كود منظم وشرح مبسط للنتائج

الخدمة مناسبة لأصحاب المشاريع والطلاب.

شراء الخدمة

المبلغ الكلي 4.9

البائع

معلومات

الخصم %2
السعر $5 4.9
مدة التسليم يومين
طلبات قيد التنفيذ 0
الطلبات المكتملة 0
العملاء 0
المبيعات 0

الخدمات المقترحه

Powered By Brmja Tech

All rights reserved © kaf 2026