انشاء و صيانه قواعد البيانات SQL

0 (0)

الوصف

هل تواجه مشكلة في:
تصميم قاعدة بيانات مناسبة لمشروعك؟
كتابة استعلامات (Queries) دقيقة تحقق المطلوب؟
تنظيم العلاقات بين الجداول بشكل واضح؟

الحل:
سأقوم باستخدام خبرتي كمهندس برمجيات ونظم معلومات متخصص في تصميم وإدارة قواعد البيانات لتوفير قاعدة بيانات مصممة باحترافية، سهلة الاستخدام، وقابلة للتطوير.

ماذا ستحصل عليه:
إنشاء أو تعديل حتى 2 جدول (بحد أقصى 10 أعمدة لكل جدول).
كتابة حتى 5 استعلامات (Queries) دقيقة وفقًا لاحتياجاتك.
ملف SQL منظم يحتوي على جميع الأكواد الخاصة بالمشروع.
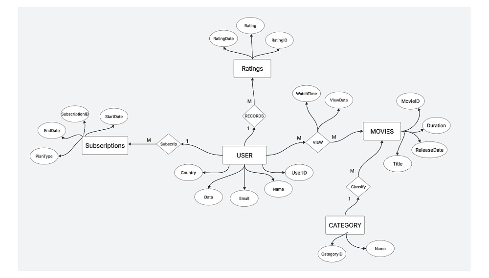
مخطط Schema بسيط يوضح العلاقات بين الجداول المقدمة.

الخدمة تشمل قواعد البيانات: Access, MySQL, Oracle, SQL Server.

شراء الخدمة

المبلغ الكلي $20

البائع

معلومات

السعر $20
مدة التسليم 5 أيام
طلبات قيد التنفيذ 0
الطلبات المكتملة 0
العملاء 0
المبيعات $0

الخدمات المقترحه

Developed by Samer Zaki

All rights reserved © kaf 2025