خدمة إعداد مستند تحليل الأعمال (BRD)

0 (0)

الوصف

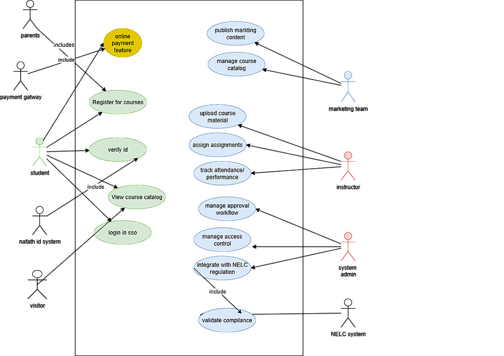
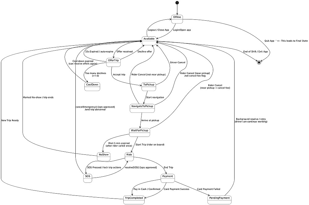
هل لديك فكرة مشروع أو تطبيق وتحتاج لتوثيقها بشكل احترافي لتقديمها لفريق التطوير أو المستثمرين؟
أنا محمد عادل، مختص في تحليل الأعمال (Business Analysis)، وسأعد لك مستند BRD شامل ومنظم يوضح تفاصيل مشروعك خطوة بخطوة.

شراء الخدمة

المبلغ الكلي $20

البائع

معلومات

السعر $20
مدة التسليم يومين
طلبات قيد التنفيذ 0
الطلبات المكتملة 0
العملاء 0
المبيعات $0

الخدمات المقترحه

Developed by Samer Zaki

All rights reserved © kaf 2025