تصميم الدوائر الكهربائية وتنفيذها بكل احترافية

0 (0)

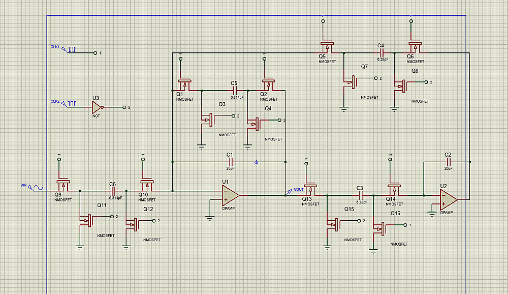
الوصف

سأقوم ببناء أنظمة تضمين تتيح إرسال البيانات بوضوح وموثوقية سواء في المشاريع الأكاديمية أو البحثية تصميم وتنفيذ أنظمة التضمين التماثلي والرقمي (Analog & Digital Modulation) مثل ASK, FSK, PSK, أو انواع الفلاتر المختلفة باستخدام أدوات المحاكاة المتقدمة (Proteus, MATLAB) مع إمكانية التنفيذ العملي على الهاردوير

ما الذي ستستلمه مقابل الخدمة الأساسية:
تصميم وتنفيذ دوائر إلكترونية احترافية (تضمين / فلترة) — Proteus
ملف المحاكاة الأصلي (Proteus Project File) — جاهز للتشغيل والتعديل.
رسومات وتحليلات موجية:
Waveforms (الإشارة المدخلة والمخرجة)
Frequency Response / Spectrum (للفلاتر أو أنظمة التضمين)
تقرير تقني منسق (PDF, 2–4 صفحات):
وصف الدائرة والمكونات.
خطوات التصميم والمعادلات الأساسية (إذا لزم).
نتائج المحاكاة وتحليل الأداء (Gain, Bandwidth, Return Loss, …).
شرح مبسّط خطوة بخطوة — وظيفة كل عنصر وكيفية تشغيل/تعديل الدائرة.
دعم ما بعد التسليم: 2 جولة تعديلات صغيرة مدرجة (تصحيح قيم/مظهر/توضيح).
ضمان الجودة: فحص عملي لمحاكاة التشغيل والتأكد من توافق النتائج مع المواصفات المطلوبة.

شراء الخدمة

المبلغ الكلي $15

البائع

معلومات

السعر $15
مدة التسليم 3 أيام
طلبات قيد التنفيذ 0
الطلبات المكتملة 0
العملاء 0
المبيعات $0

الخدمات المقترحه

Developed by Samer Zaki

All rights reserved © kaf 2025