تصميم UML (Use Case – Activity – Sequence – State Machine)

0 (0)

الوصف

إنشاء مخطط واحد (1) فقط من نوع تختاره:

Use Case Diagram: يوضح كيفية تفاعل المستخدمين مع النظام.

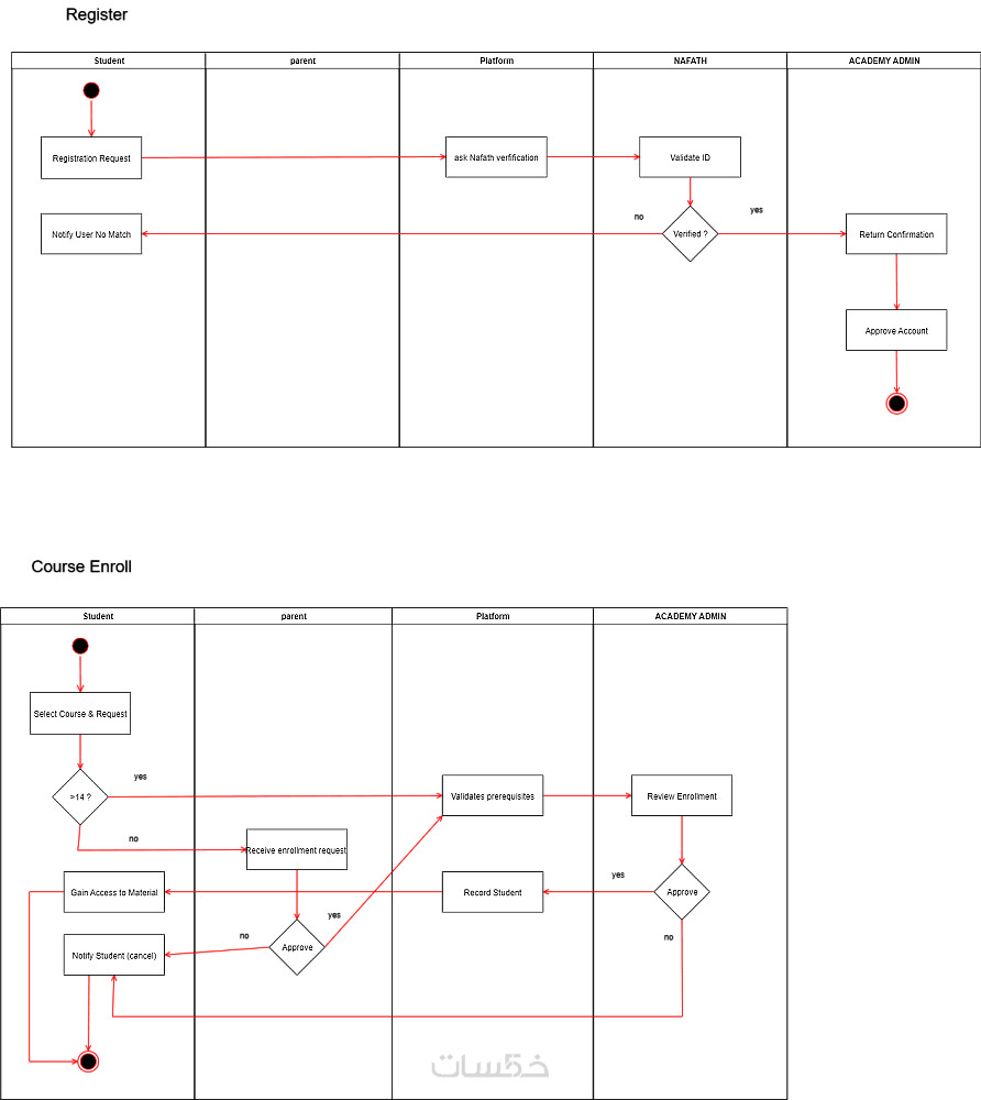
Activity Diagram: يبين تسلسل العمليات وسير المهام داخل المشروع.

Sequence Diagram: يوضح تفاعل الكائنات داخل النظام عبر الزمن.

State Machine Diagram: يعرض حالات الكائن وسلوكه في المراحل المختلفة.

التسليم:

بصيغة PDF أو PNG.

كل المخططات تُصمم بعناية واحترافية لتكون واضحة وسهلة القراءة، مما يساعد فريق التطوير وأصحاب القرار على فهم النظام بدقة وتسريع تنفيذ المشروع.

شراء الخدمة

المبلغ الكلي $15

البائع

معلومات

السعر $15
مدة التسليم 3 أيام
طلبات قيد التنفيذ 0
الطلبات المكتملة 0
العملاء 0
المبيعات $0

الخدمات المقترحه

Developed by Samer Zaki

All rights reserved © kaf 2025