تصميم مشاريع فى مجال الامبيديد سيستم

0 (0)

الوصف

-تلقى التفاصيل الفنيه (requirement)وتحللها
-وضع تصور عام للمشروع فى جانب الهاردوير والسوفت وير
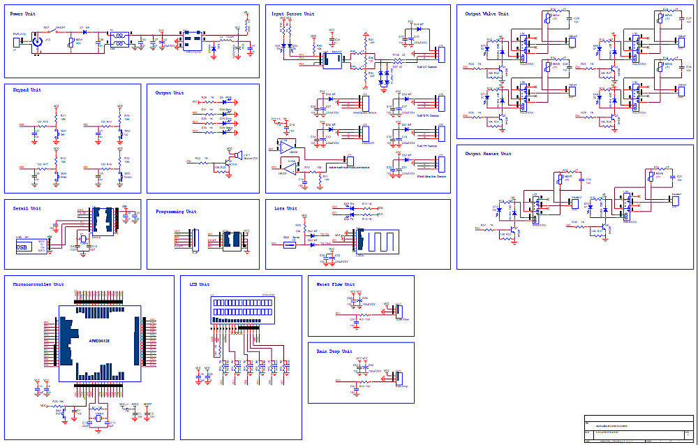
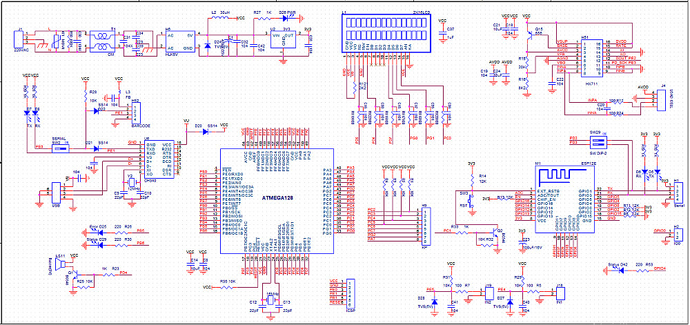
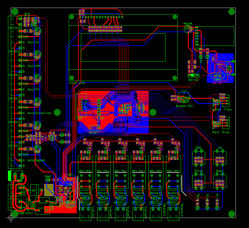
اقوم بتصميم الهاردوير الخاص بالمشروع (Schematic diagram and layout)
-وكتابه الكود(firmware) الخاص بالمشروع
-وكتابه سوفت وير ل PC application
-وكتابه الكود الخاص بالواى فاى مديول مثل (ESP12E,ESP32)
-يمكن ان يعتمد التصميم على متحكمات دقيقه مثل AVR ,Arduino , STM32
-يمكن ان يكون التصميم بدون متحكمات (digital and analog circuit)
-يمكن التعديل على المشروع مره واحده فقط
- تكلفه كتابه 50 سطر كود لاى فئه من الميكروا كنترولر هى تكلفه الخدمه الاساسيه

إضافات الخدمة

طلب تعديل على الكود

10 3 أيام

متابعه تجميع المكونات الخاصه بالمشروع

10 3 أيام

رسم ال PCB مساحتها 5X5 cm وتسليم ملفات التصنيع

20 3 أيام

شرح المشروع من خلال برنامج زوم

20 3 أيام

البائع

معلومات

السعر $10
مدة التسليم 4 أيام
طلبات قيد التنفيذ 0
الطلبات المكتملة 0
العملاء 0
المبيعات 0

الخدمات المقترحه

Developed by Samer Zaki

All rights reserved © kaf 2025