Use Case Diagram لتطبيق مواصلات– تحديد أفضل مسار ووسيلة مواصلات في مصر

منذ 3 أشهر

عرض العمل

الوصف

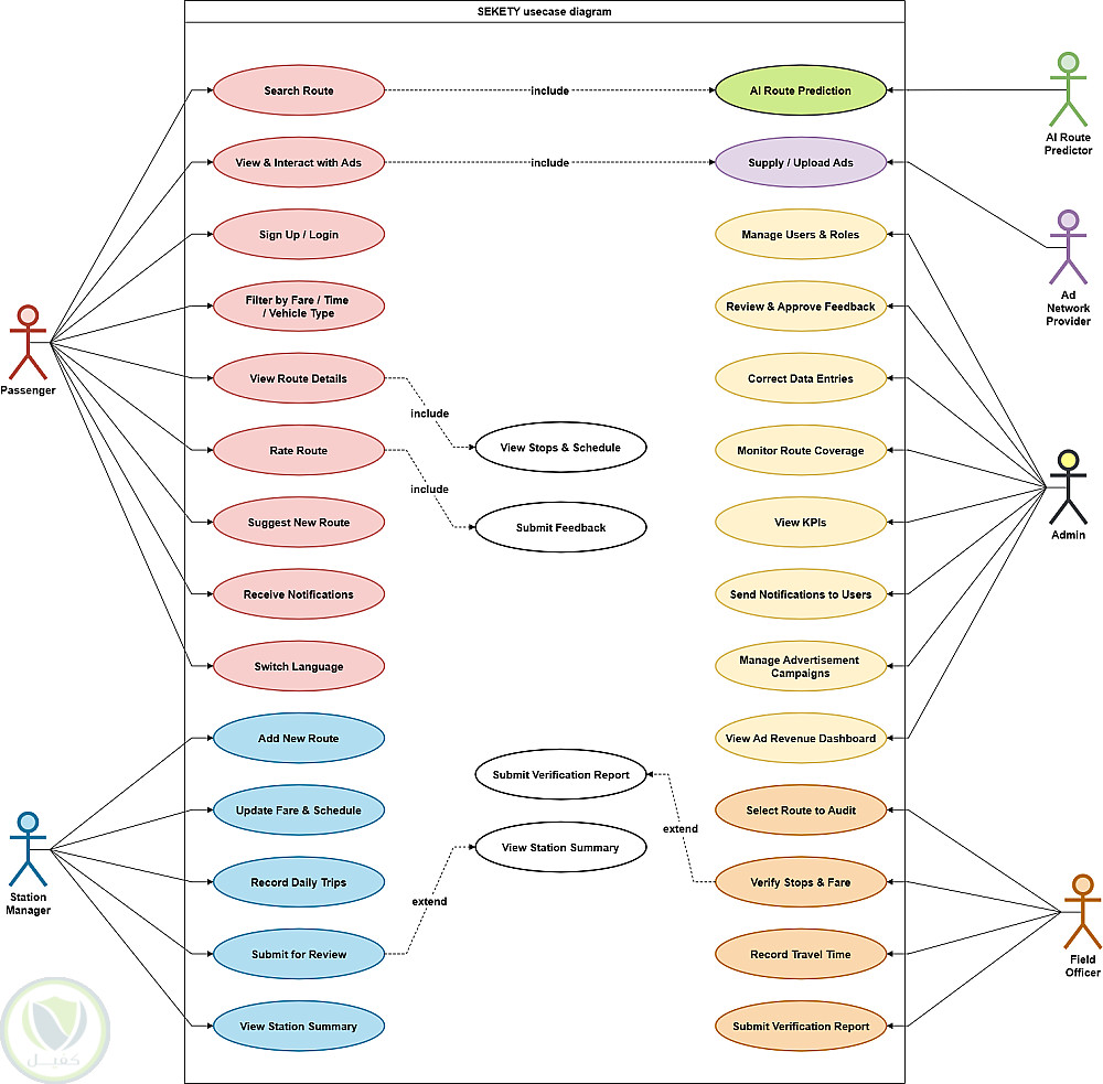
في هذا العمل قمت بتحليل نظام تطبيق “سكّتي” الذي يستخدم الذكاء الاصطناعي لمساعدة المستخدم في اختيار أفضل طريق وأنسب وسيلة مواصلات داخل مصر، بهدف التقليل من الزحام وتوفير الوقت والمجهود.

يتضمن المخطط توضيح العلاقة بين المستخدم والتطبيق والأنظمة الداعمة من خلال تمثيل واضح لتفاعلات المستخدم مع الوظائف الأساسية للتطبيق.

ما يتضمنه المخطط:

تحديد جميع المستخدمين (Actors)

عرض حالات الاستخدام الأساسية للتطبيق

وضع حدود النظام System Boundary بشكل دقيق

توضيح الوظائف الرئيسية مثل:

اقتراح أفضل مسار اعتمادًا على حالة الزحام

مقارنة وسائل المواصلات المختلفة من حيث الزمن والتكلفة

متابعة حالة الطريق لحظيًا

التنبؤ بالزحام المستقبلي

حفظ الرحلات المفضلة وتتبع الرحلة


التفاصيل

المشاهدات 20
المفضلة 0
القسم برمجة, تطوير المواقع و التطبيقات - اخري

حساب المستخدم

Developed by Samer Zaki

All rights reserved © kaf 2026