تصميم دوائر إلكترونية و PCB احترافية

منذ 5 أشهر

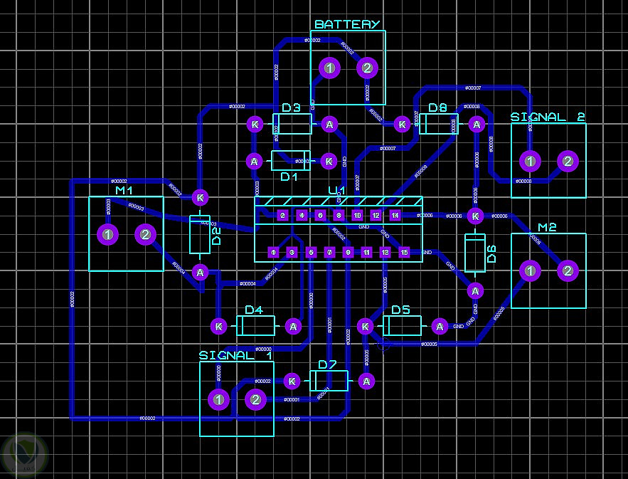
عرض العمل

الوصف

يتم تنفيذ المشروع باستخدام برنامج Proteus او برامج اخري متقدمه اكثر اذا تطلب الامر لتصميم وتحليل الدوائر الإلكترونية و تصميم لوحات PCB احترافية بدقة عالية.

يشمل العمل تصميم الدائرة الإلكترونية من البداية، محاكاة الإشارات واختبار الأداء قبل التنفيذ الفعلي، ثم إنشاء التصميم الطباعي للوحة (PCB Layout) مع مراعاة قواعد التصميم الكهربائية والميكانيكية.

خلال المشروع تم التركيز على:

-إعداد المخطط الكهربائي الكامل (Schematic Design).

-اختيار المكونات الإلكترونية المناسبة من المكتبات.

-محاكاة الدائرة للتأكد من عملها بشكل صحيح.

-تصميم الـ PCB Layout بطبقة أو أكثر مع تتبع المسارات بدقة.

-تمت مراعاة سهولة التصنيع، وتقليل التداخل الكهرومغناطيسي، وتحسين توزيع المكونات لضمان أداء مستقر واحترافي.

التسليم النهائي يشمل:

-ملف التصميم بصيغة Proteus Project.

-صور عالية الجودة للدائرة والـ PCB.


التفاصيل

المشاهدات 13
المفضلة 0
القسم تصميم - اخري

حساب المستخدم

Powered By Brmja Tech

All rights reserved © kaf 2026