نظام اليسر لإدارة حسابات مراكز الأعمال

منذ 5 أشهر

عرض العمل

الوصف

الخلفية: تعاني الشركات من تحديات في تنظيم عملياتها المالية والإدارية، مما يؤثر على اتخاذ القرار ودقة التقارير.

التحديات الرئيسية: نقص الرؤية الشاملة، العمليات اليدوية المسببة للأخطاء، ضعف التحكم والأمان، صعوبة التحليل، غياب المساءلة، ومخاطر النسخ الاحتياطي.

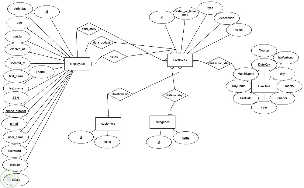
الحل: نظام "اليسر" المتكامل. هو حل برمجي يعتمد على قاعدة بيانات MySQL وواجهة Streamlit سهلة الاستخدام، ويوفر نظاماً مالياً آمناً ودقيقاً.
المكونات الأساسية: بنية بيانات قوية مع جداول منظمة، أتمتة ذكية عبر المحفزات (لتسجيل التواريخ وتتبع المستخدمين وتشفير كلمات المرور)، إدارة صلاحيات دقيقة للمستخدمين، واجهة إدخال مالية بديهية، وحلول نسخ احتياطي موثوقة.

النتائج والقيمة المضافة: "اليسر" يزيد من دقة وشفافية البيانات المالية، يحسن عملية اتخاذ القرار، يعزز الأمان والمساءلة، يوفر الوقت والموارد، ويسهل التوسع والصيانة.

الخلاصة: "اليسر" استثمار استراتيجي يحول تحديات إدارة البيانات المالية إلى فرص لزيادة الكفاءة والدقة والأمان، ويدعم النمو المستدام.
هل ترغب في تحويل فوضى الأرقام إلى وضوح مالي؟ تواصل معي لاستشارة مجانية!


التفاصيل

المشاهدات 14
المفضلة 0
القسم برمجة, تطوير المواقع و التطبيقات - اخري

حساب المستخدم

Developed by Samer Zaki

All rights reserved © kaf 2025