هيكلة قواعد بيانات لأنظمة حجز الطيران والعمليات الجوية.

منذ 16 ساعة

عرض العمل

الوصف

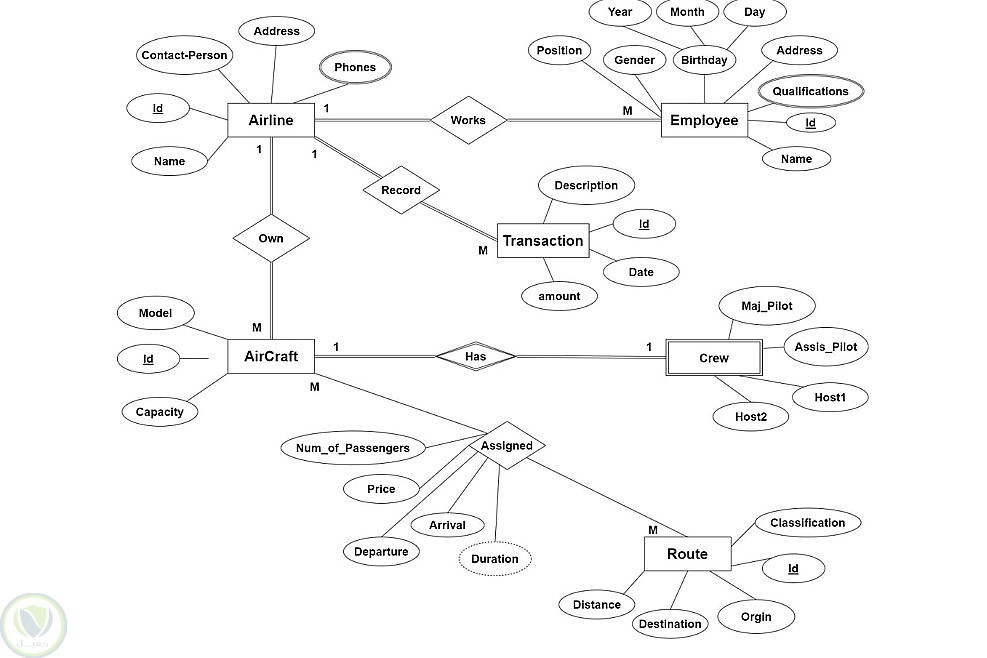
تصميم نموذج بيانات (ERD) معقد لنظام طيران يتعامل مع كيانات متعددة وجداول مرتبطة.
مميزات التصميم:
إدارة بيانات الطائرات (Aircraft) وتوزيع الأطقم (Crew) والرحلات.
تتبع المعاملات المالية (Transactions) والمسارات الجوية (Routes).
تصميم علاقات (1:M) و (M:M) بشكل احترافي يغطي كافة الجوانب التشغيلية لشركات الطيران.


التفاصيل

المشاهدات 0
المفضلة 0
القسم برمجة, تطوير المواقع و التطبيقات - مواقع الويب

حساب المستخدم

Powered By Brmja Tech

All rights reserved © kaf 2026