تصميم بنية بيانات متكاملة لنظام إدارة المستشفيات (Healthcare ERD).

منذ 16 ساعة

عرض العمل

الوصف

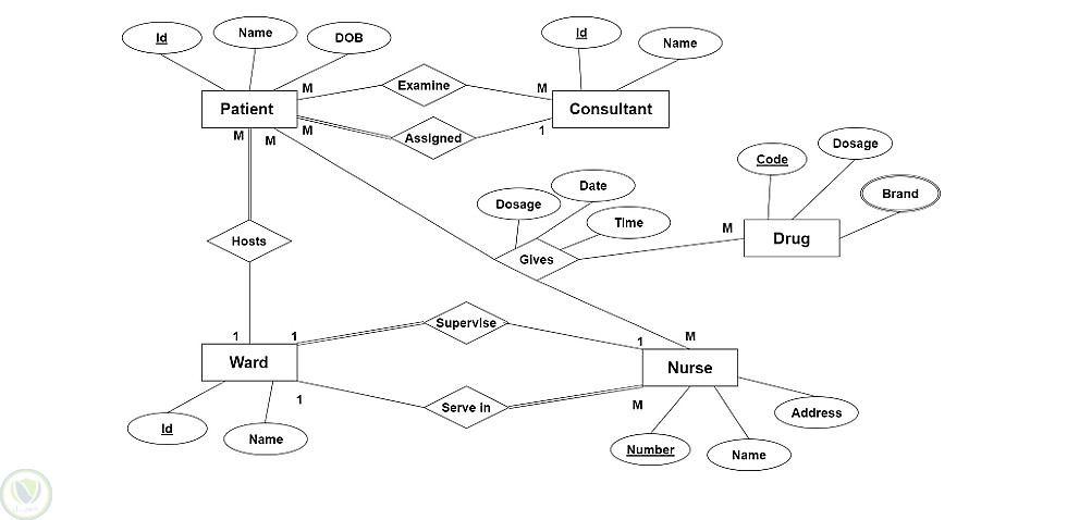
قمت بتحليل وتصميم قاعدة بيانات لنظام طبي يربط بين المرضى (Patients)، الاستشاريين (Consultants)، وطاقم التمريض (Nurses).
مميزات التصميم:
هيكلة العلاقة بين المرضى والأدوية (Drugs) مع تحديد الجرعات والمواعيد.
إدارة توزيع الغرف (Wards) وإشراف التمريض عليها.
ضمان تكامل البيانات (Data Integrity) وتجنب التكرار لضمان دقة السجلات الطبية.


التفاصيل

المشاهدات 0
المفضلة 0
القسم برمجة, تطوير المواقع و التطبيقات - مواقع الويب

حساب المستخدم

Powered By Brmja Tech

All rights reserved © kaf 2026