System Diagrams Design (Context Digram – Flowchart) ضمن مشروع تخرج

منذ 3 أيام

عرض العمل

الوصف

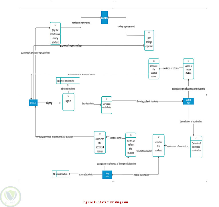
هذا العمل جزء من مشروع تخرج تم تنفيذه ضمن فريق عمل جماعي.

دوري في المشروع كان مسؤولًا عن تحليل النظام وتصميم الـ Diagrams التي توضّح طريقة عمل النظام والعلاقات بين مكوناته.

المخططات التي قمت بتنفيذها تشمل:

– Context Diagram

– Flowchart Diagram

– Use Case Diagram

–EdrDigram

–Sequence Diagram


التفاصيل

المشاهدات 0
المفضلة 0
القسم أمور اخرى

حساب المستخدم

Powered By Brmja Tech

All rights reserved © kaf 2026