تصميم وتنفيذ قاعدة بيانات مكاتب المبيعات

منذ أسبوع

عرض العمل

الوصف

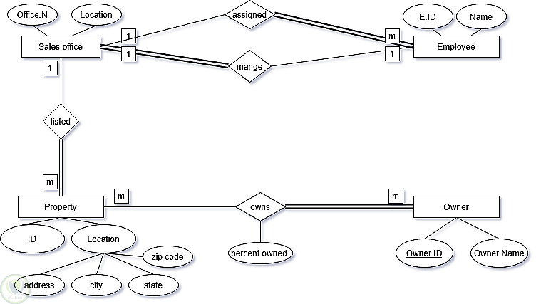
يهدف هذا المشروع إلى تصميم نظام قاعدة بيانات لشركة عقارية تدير عدة مكاتب مبيعات، بحيث يتم تنظيم بيانات المكاتب والموظفين والعقارات والمالكين وفق قواعد عمل محددة. تم تحويل متطلبات العمل إلى نموذج قاعدة بيانات متكامل يبدأ بالتصميم المفاهيمي باستخدام ER Diagram لتحديد الكيانات والعلاقات بينها.

بعد ذلك تم تحويل النموذج إلى مخطط علائقي من خلال تحديد المفاتيح الأساسية والأجنبية ومعالجة علاقة Many-to-Many بين العقارات والمالكين باستخدام جدول وسيط يتضمن نسبة الملكية لكل مالك. ثم تم تنفيذ التصميم عمليًا باستخدام SQL عبر إنشاء الجداول وتطبيق قيود العلاقات لضمان سلامة البيانات.

ساهم هذا التصميم في تقليل تكرار البيانات، وضمان اتساق العلاقات بين الجداول، وبناء قاعدة بيانات قابلة للتوسع وسهلة الاستعلام.


التفاصيل

المشاهدات 1
المفضلة 0
القسم أمور اخرى

حساب المستخدم

Powered By Brmja Tech

All rights reserved © kaf 2026