منصة متكاملة لخدمات الموارد البشرية (هيكلة)

منذ أسبوعين

عرض العمل

الوصف

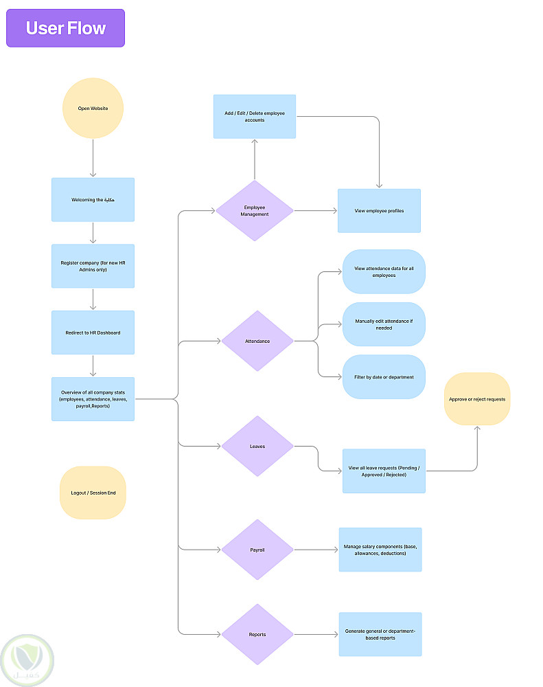
تصميم واجهة شاملة لخدمات الموارد البشرية ضمن مشروع متكامل يهدف لتحسين كفاءة العمليات الأساسية في إدارة الموارد البشرية. شمل المشروع إجراء بحوث تجربة المستخدم (UX)، إنشاء مسارات المستخدم (User Flows)، الرسوم التخطيطية للشاشات (Wireframes)، ونماذج أولية تفاعلية (Prototypes) باستخدام Figma لضمان تجربة مستخدم مميزة ومتوافقة مع جميع الأجهزة (Responsive). كما تم تطبيق اختبارات الاستخدام وجمع الملاحظات لتحسين المكونات ولوحات التحكم.


التفاصيل

المشاهدات 4
المفضلة 1
القسم تصميم - ui/ux

حساب المستخدم

Powered By Brmja Tech

All rights reserved © kaf 2026