فكرتك – SRS – ER Diagram

0 (0)

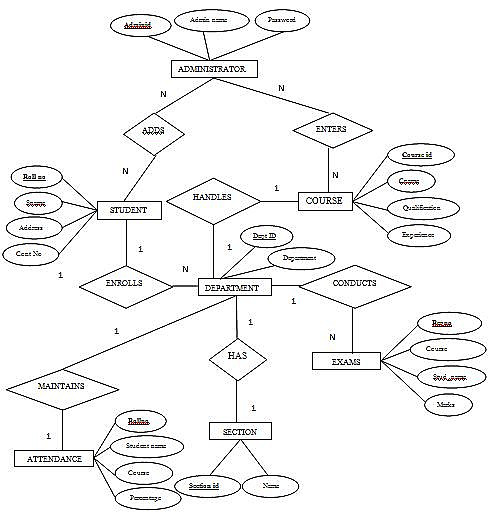
الوصف

هل لديك فكرة مشروع أو تطبيق وتريد تحويلها إلى متطلبات واضحة؟

أساعدك في تحليل فكرتك وتحويلها إلى تصميم منظم لقاعدة البيانات (ER Diagram) بشكل احترافي، يساعدك على بدء تنفيذ مشروعك بسهولة.

🔹 ماذا أقدم مقابل 10$؟

* تصميم ER Diagram احترافي لفكرة مشروعك
* توضيح الكيانات (Entities) والعلاقات (Relationships)
* تنظيم الفكرة بشكل واضح وقابل للتنفيذ
* عدد 2 تعديل

🔹 ماذا ستحصل عليه؟
🗂️ ER Diagram:

* صورة عالية الجودة (PNG / JPG)
* أو PDF
* إمكانية توفير الملف الأصلي (Editable) عند الطلب

📌 ملاحظات مهمة:

* السعر يشمل الأفكار البسيطة إلى المتوسطة
* في حال كان المشروع كبير أو يتطلب SRS كامل أو تحليل متقدم، يتم الاتفاق على سعر مخصص

📩 يفضل التواصل معي قبل الطلب لشرح تفاصيل فكرتك وتحديد المطلوب بدقة.

شراء الخدمة

المبلغ الكلي 9.9

البائع

معلومات

الخصم %1
السعر $10 9.9
مدة التسليم يومين
طلبات قيد التنفيذ 0
الطلبات المكتملة 0
العملاء 0
المبيعات 0

الخدمات المقترحه

Powered By Brmja Tech

All rights reserved © kaf 2026