تنفيذ نظام إدارة مستشفى (Hospital Management System) باستخدام Python وقواعد البيانات

0 (0)

الوصف

أقدم خدمة تنفيذ نظام إدارة مستشفى (Hospital Management System) باستخدام Python وقواعد البيانات، لتسهيل إدارة المرضى، الأطباء، والمواعيد بشكل منظم واحترافي.

النظام مصمم لتنظيم العمليات الأساسية داخل المستشفى أو العيادة، مثل إدارة بيانات المرضى، حجز المواعيد، ومتابعة الحالات.

🔹 ماذا ستحصل عليه:

* تصميم وتنفيذ نظام إدارة مستشفى كامل (نسخة أساسية)
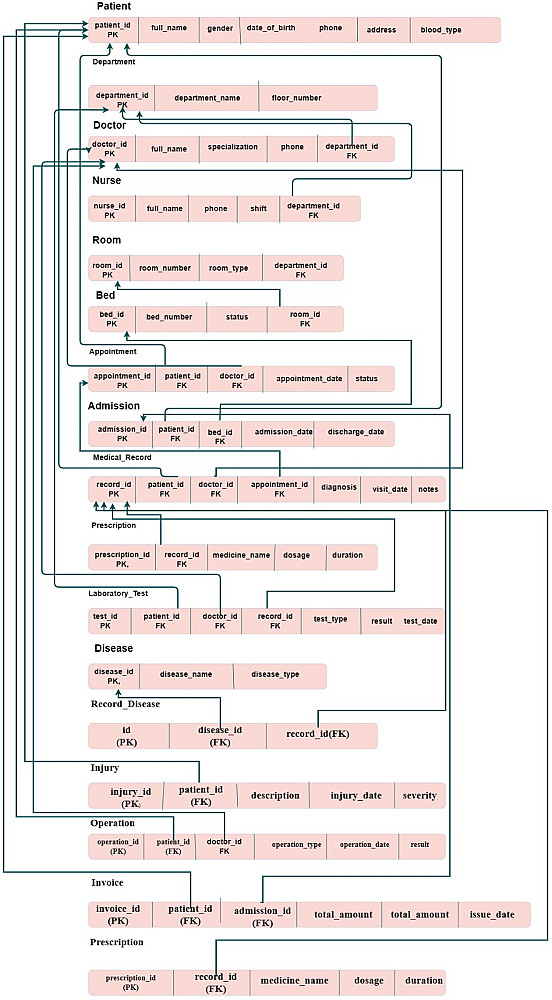
* إنشاء قاعدة بيانات لتنظيم (Patients – Doctors – Appointments)
* إضافة وتعديل وحذف البيانات (CRUD Operations)
* تنظيم الكود بطريقة سهلة الفهم والتطوير
* ربط النظام بقاعدة بيانات (SQLite أو MySQL)

🔹 مميزات الخدمة:

* نظام عملي يمكن تطويره لاحقًا ليصبح مشروع متكامل
* كود منظم ونظيف مناسب للـ Portfolio
* تصميم بسيط وسهل الاستخدام

🔹 ماذا سيستلم العميل:

* كود المشروع كامل بصيغة Python
* ملف قاعدة البيانات
* شرح مبسط لكيفية تشغيل المشروع
* إمكانية التعديل قبل التسليم

🔹 تطويرات إضافية:

* إضافة واجهة رسومية (GUI)
* تطوير النظام ليصبح Web Application
* إضافة تقارير وتحليلات للبيانات

🔹 ملاحظات:

* يرجى توضيح المتطلبات قبل بدء التنفيذ
* يمكن تعديل حجم المشروع حسب الطلب
* الخدمة مخصصة للمشاريع العملية والتطبيقات

اطلب الآن واحصل على نظام إدارة مستشفى احترافي يساعدك في تنظيم البيانات وإدارة العمل بسهولة.

شراء الخدمة

المبلغ الكلي $10

الخدمات المقترحه

Powered By Brmja Tech

All rights reserved © kaf 2026