تصميم مخطط قواعد البيانات ERD احترافي وواضح لمشروعك

0 (0)

الوصف

وصف الخدمة: تصميم مخطط ERD احترافي لقاعدة بياناتك
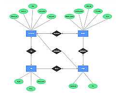
هل تمتلك فكرة تطبيق أو موقع وترغب في بناء أساس تقنى قوى؟ مخطط الـ ERD (Entity Relationship Diagram) هو الخطوة الأهم لضمان تنظيم البيانات وسرعة أداء النظام مستقبلا
بصفتى محللة بيانات أقدم لك خدمة تصميم هيكل قواعد البيانات بأسلوب احترافي يسهل على المطورين التنفيذ المباشر
ما الذي ستحصل عليه في هذه الخدمة؟
* تصميم مخطط ERD متكامل يوضح الكيانات (Entities) والعلاقات (One-to-Many, Many-to-Many).
* تحديد المفاتيح الأساسية (Primary Keys) والأجنبية (Foreign Keys) بدقة.
إضافات تقنية يمكنني تقديمها:
* تحويل المخطط إلى SQL Mapping جاهز للتنفيذ.
* كتابة كود بناء الجداول (DDL Scripts) لبيئة SQL Server.
* مراجعة وتحسين هيكل قاعدة بيانات قائمة بالفعل.

شراء الخدمة

المبلغ الكلي $5

البائع

معلومات

السعر $5
مدة التسليم يوم
طلبات قيد التنفيذ 0
الطلبات المكتملة 0
العملاء 0
المبيعات 0

الخدمات المقترحه

Powered By Brmja Tech

All rights reserved © kaf 2026