تصميم ER Diagram احترافي وتحويله إلي Database Schema

0 (0)

الوصف

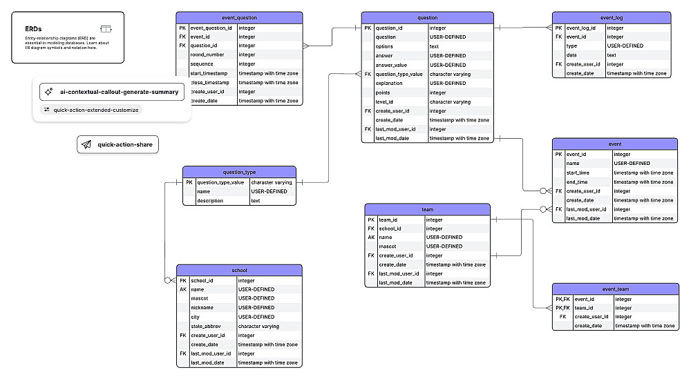
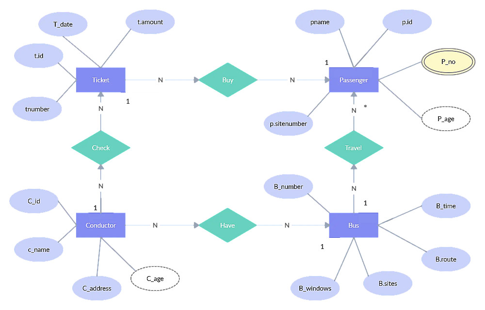
قدّم خدمة تصميم ER Diagram احترافي وتحويله إلى Database Schema بشكل منظم ودقيق، مناسب للمشاريع الأكاديمية، الأنظمة البرمجية، والتطبيقات المختلفة.

الخدمة تهدف إلى تحويل فكرتك أو متطلبات نظامك إلى تصميم قاعدة بيانات واضح وقابل للتنفيذ مع الالتزام بقواعد Database Design وNormalization.
ما الذي ستحصل عليه؟

تصميم ER Diagram واضح ومنظم

تحويل الـ ERD إلى Database Schema (Tables + Primary & Foreign Keys)

تصميم مناسب للتطوير والتنفيذ العملي

تعديلات مفتوحة لضمان رضاك الكامل

صيغ التسليم:

ملف PDF
صورة PNG / JPG

شراء الخدمة

المبلغ الكلي 4

البائع

معلومات

الخصم %20
السعر $5 4
مدة التسليم يوم
طلبات قيد التنفيذ 0
الطلبات المكتملة 0
العملاء 0
المبيعات 0

الخدمات المقترحه

Powered By Brmja Tech

All rights reserved © kaf 2026