تصميم مخططات قواعد البيانات والأنظمة (ERD & UML) باحترافية

0 (0)

الوصف

مرحبًا
أنا ندى حمدي، مهندسة برمجيات متخصصة في تحليل وتصميم الأنظمة وقواعد البيانات.

إذا كنت تحتاج إلى تصميم ERD أو UML Diagrams لمشروعك الجامعي أو مشروعك البرمجي، فأنا هنا لمساعدتك في تحويل أفكارك إلى مخططات واضحة، منظمة، وسهلة الفهم.

ما الذي أقدمه لك؟
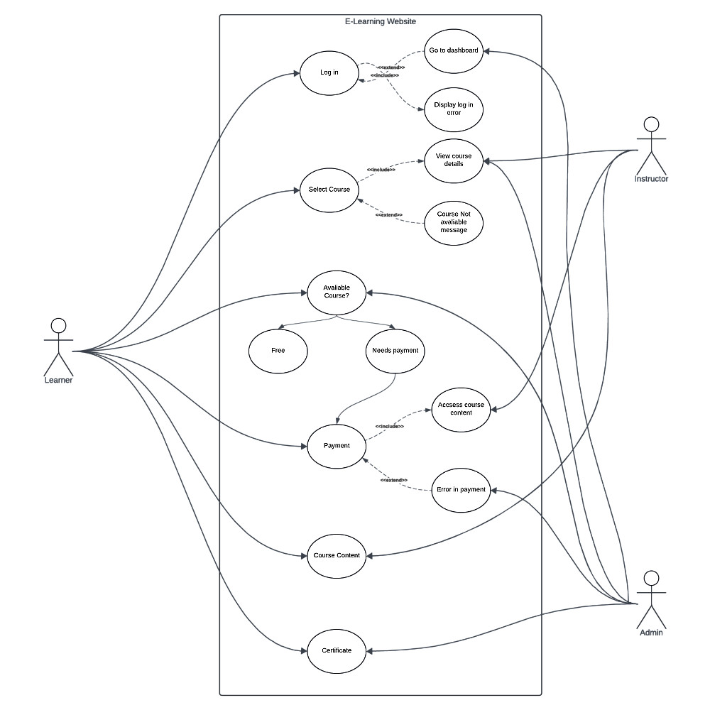
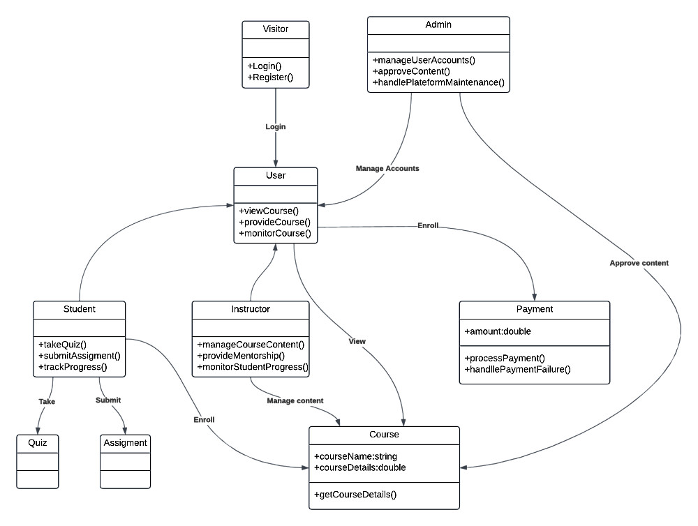
-تصميم Entity Relationship Diagram (ERD) باحترافية
-تصميم UML Diagrams (Use Case – Class – Sequence – Activity)
-تنظيم الأفكار وتحويلها إلى Diagram واضح ومنطقي
-تصميم نظيف وسهل القراءة
-تسليم بصيغة صورة أو PDF بجودة عالية

لماذا تختارني؟
-فهم جيد لمفاهيم تحليل وتصميم الأنظمة
-دقة في التفاصيل وتنظيم عالي
-تسليم في الوقت المحدد
-سهولة التعديل حسب طلبك

هدفي هو مساعدتك في الحصول على Diagram احترافي يسهل فهم مشروعك ويظهره بشكل مميز.

إضافات الخدمة

اضافه مخطط (الاجمالي مخططين)

10 لا يحتاج أيام إضافية

اضافه مخططين (الاجمالي ثلاث مخططات)

15 يوم

اضافه ثلاث مخططات (الاجمالي اربع مخططات)

20 يومين

المخططات باكملها (6 مخططات)

25 يومين

شرح مفصل للمخططات المطلوبه عن طريق فيديو

10 لا يحتاج أيام إضافية

شراء الخدمة

المبلغ الكلي 5

البائع

معلومات

الخصم %50
السعر $10 5
مدة التسليم يوم
طلبات قيد التنفيذ 0
الطلبات المكتملة 0
العملاء 0
المبيعات 0

الخدمات المقترحه

Powered By Brmja Tech

All rights reserved © kaf 2026