تصميم وبناء قواعد بيانات احترافية ( SQL Server)

0 (0)

الوصف

هل تبحث عن قاعدة بيانات منظمة، سريعة، وذات كفاءة عالية لمشروعك؟
أقدم لك خدمة بناء وتصميم قواعد البيانات من الصفر أو تطوير القواعد الحالية لضمان أفضل أداء لنظامك.

ما سأقدمه لك في هذه الخدمة:

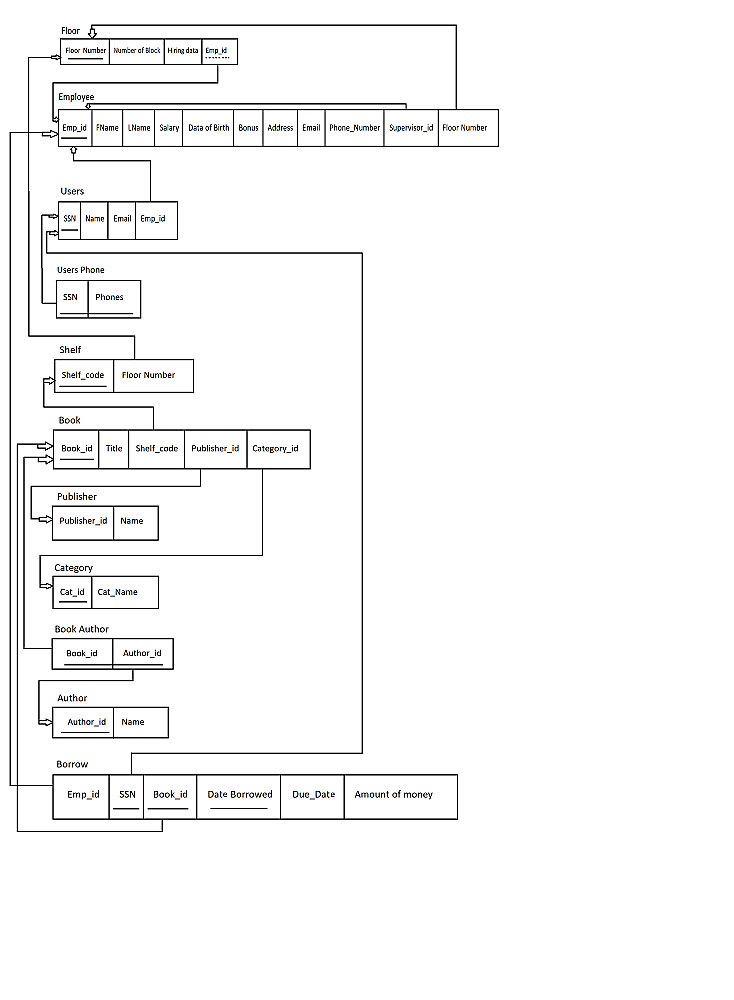
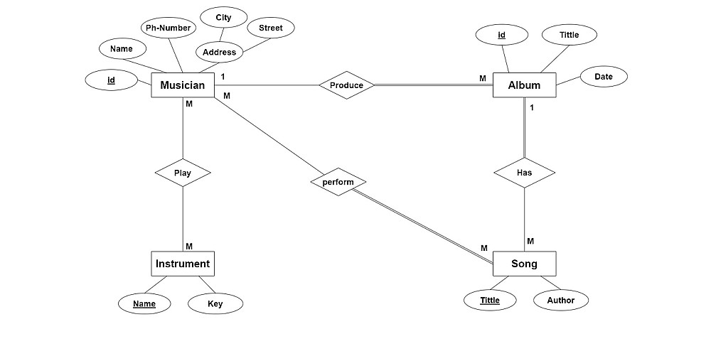
تصميم هيكلي (Schema Design): رسم وتخطيط جداول قاعدة البيانات بما يضمن عدم تكرار البيانات (Normalization).

بناء العلاقات (Relationships): ربط الجداول ببعضها بشكل منطقي وسليم لسهولة استخراج التقارير.

كتابة الاستعلامات (SQL Queries): تنفيذ استعلامات برمجية سريعة ومعقدة للحصول على البيانات المطلوبة بأقل وقت.

إنشاء (Stored Procedures & Views): لتحسين أداء النظام وزيادة الحماية.

تصدير واستيراد البيانات: التعامل مع ملفات Excel أو SQL ونقلها بدقة.

لماذا تختار هذه الخدمة؟
قاعدة بيانات مرنة وقابلة للتوسع مستقبلاً.
تنظيم دقيق يسهل على المبرمجين التعامل مع "الباك إند".
الالتزام التام بمواعيد التسليم.

شراء الخدمة

المبلغ الكلي $5

البائع

معلومات

السعر $5
مدة التسليم يوم
طلبات قيد التنفيذ 0
الطلبات المكتملة 0
العملاء 0
المبيعات 0

الخدمات المقترحه

Powered By Brmja Tech

All rights reserved © kaf 2026