تصميم وبناء قواعد بيانات احترافية (ERD, Schema, SQL) بكفاءة

0 (0)

الوصف

بتدور على أساس قوي ومنظم لتطبيقك أو مشروعك؟ قاعدة البيانات هي الأساس لأي نظام ناجح، والتصميم الخاطئ منذ البداية يعني مشاكل في الأداء وصعوبة في التوسع مستقبلاً.
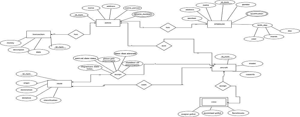
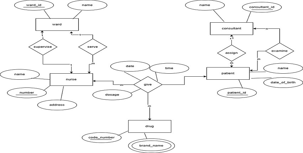
سأقوم بتحليل متطلبات مشروعك وتحويلها إلى مخطط ERD إحترافى.
سأقوم بتصميم 5 جداول مع العلاقات بينهم مقابل سعر الخدمة الأساسى.

مميزات الخدمة
رسم مخطط ERD يوضح كلا من:
- لكيانات (Entities)
- الخصائص (Attributes)
العلاقات بين الجداول (Relationships) : (One-to-Many, Many-to-Many) بشكل منطقي.

تصميم المخطط الفيزيائي (Database Schema):
تحويل الـ ERD إلى جداول فعلية مع تنظيم الأعمدة، أنواع البيانات (Data Type)، وضع القيود (Constraints)
- المفاتيح الأساسية (Primary Keys)
- المفاتيح الخارجية (Foreign Keys)

​تطبيق قواعد الـ Normalization:
التأكد من عدم تكرار البيانات وضمان سلامتها (1NF, 2NF, 3NF)

ما الذي ستستلمه
ملف draw.io
- ملف draw.io يمكنك من التعديل عليه لاحقا.

تصميم pdf وصورة بدقة عالية
تصميم احترافى يوضح Entities , Relationships and It's types.

نظيم الأعمدة، أنواع البيانات،وضع القيود (Constraints)
- توضيح Primary Key , Foreign Keys فى كل جدول.

شراء الخدمة

المبلغ الكلي $5

البائع

معلومات

السعر $5
مدة التسليم يوم
طلبات قيد التنفيذ 0
الطلبات المكتملة 0
العملاء 0
المبيعات 0

الخدمات المقترحه

Powered By Brmja Tech

All rights reserved © kaf 2026