تخطيط موارد المؤسسات (ERP) وتحليل البيانات لدعم الأعمال

0 (0)

الوصف

هل تحتاج إلى قاعدة بيانات قوية، منظمة، وآمنة تدعم مشروعك أو دراستك؟
سواء كنت طالب، مطور، أو صاحب مشروع، أقدم لك خدمة احترافية لتصميم وبناء قواعد البيانات من الصفر وحتى التنفيذ الفعلي، بأسلوب واضح وسهل وقابل للتطوير.

-تشمل الخدمة الأساسية ما يلي:

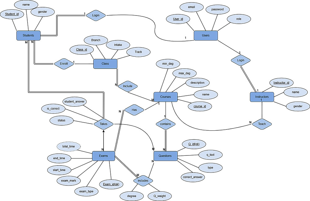
تصميم ERD واحد لمشروع واحد فقط

عدد الجداول: حتى 5 جداول

تحديد:

Primary Keys

Foreign Keys

العلاقات بين الجداول

تحويل الـ ERD إلى Mapping كامل

إنشاء SQL Script واحد لإنشاء:

الجداول

العلاقات والقيود الأساسية

تسليم الملفات بصيغة:

صورة أو PDF للـ ERD

ملف SQL جاهز للتنفيذ

* أي زيادة في عدد الجداول أو التعديلات الإضافية يتم الاتفاق عليها من خلال تطوير الخدمة.

شراء الخدمة

المبلغ الكلي $10

البائع

معلومات

السعر $10
مدة التسليم يوم
طلبات قيد التنفيذ 0
الطلبات المكتملة 0
العملاء 0
المبيعات 0

الخدمات المقترحه

Developed by Samer Zaki

All rights reserved © kaf 2026