تصميم واجهة و تجربة مستخدام احترافية تطبيق أو ويب باستخدام figma

0 (0)

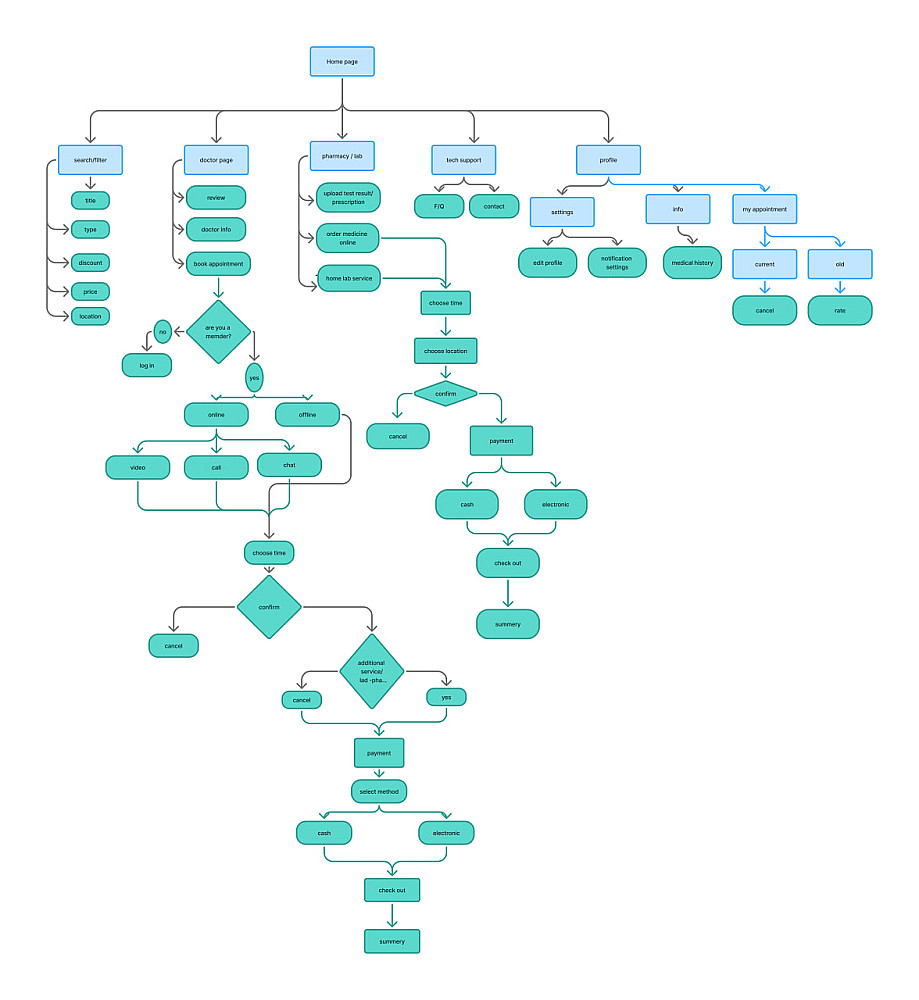
الوصف

هل تبحث عن تصميم واجهة تطبيق أو موقع يعكس هوية مشروعك ويمنح المستخدم تجربة سلسة ومريحة؟
أنا مصممة UI/UX أعمل على تحويل أفكارك إلى تصميم احترافي وواضح يحقق أهدافك التجارية ويجذب المستخدم من أول نظرة.

ما الذي أقدمه لك في هذه الخدمة؟

تحليل احتياجات المستخدم وفهم أهداف المشروع.

تصميم واجهات حديثة ومتناسقة بألوان وأيقونات مريحة للعين.

تجربة مستخدم (UX) مدروسة تضمن سهولة التصفح والاستخدام.

نموذج تفاعلي (Prototype) لتجربة التصميم قبل التنفيذ.

تسليم الملفات بصيغة Figma أو PDF/PNG حسب رغبتك.


مميزات الخدمة:

تصميم مخصص 100% وفق هوية مشروعك.

سرعة في الإنجاز وجودة في التفاصيل.

تواصل مستمر حتى تمام رضاك عن التصميم.

دعم بعد التسليم لتعديلات بسيطة مجانًا.

مقابل السعر الاساسي للخدمة ستحصل علي تصميم 10 شاشات

شراء الخدمة

المبلغ الكلي $5

البائع

معلومات

السعر $5
مدة التسليم يومين
طلبات قيد التنفيذ 0
الطلبات المكتملة 0
العملاء 0
المبيعات $0

الخدمات المقترحه

Developed by Samer Zaki

All rights reserved © kaf 2025