تصميم وبناء قواعد بيانات احترافية (ERD, Schema, SQL) بكفاءة

منذ 16 ساعة

عرض العمل

الوصف

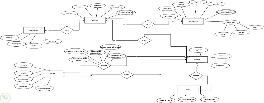
كان الهدف هو بناء قاعدة بيانات تنظم العلاقة بين (شركات الطيران، الموظفين، الطائرات، الرحلات، والعمليات المالية) لضمان تدفق بيانات سلس وآمن.
​-المهام التي قمت بها :
Entities: تحديد الكيانات الأساسية مثل Airline, Aircraft, Employee, Route, و Transaction. ​
تصميم العلاقات المعقدة: ربط الموظفين بشركات الطيران (1:M). ​إدارة ملكية الطائرات وتخصيص طاقم العمل (Crew) لكل طائرة. ​
تصميم علاقة التعيين (Assign) لربط المسارات (Routes) بالطائرات مع تسجيل (وقت الرحلة، سعر التذكرة، وعدد الركاب).
​التفصيل الدقيق (Attributes):إضافة (Composite Attributes) مثل (Day, Month, Year). ​
إضافة (Multivalued Attributes) مثل phone_number و qualification.
​تحديد (Primary Keys) لكل جدول.
​تنظيم العمليات المالية: ربطTransactions بشركة الطيران لضمان تتبع مالي دقيق.
Deliverables: ​مخطط ERD شامل يوضح كافة العلاقات المنطقية (الموجود بالصورة).
​ضمان تطبيق قواعد الـ Normalization لمنع تكرار البيانات وتسهيل التوسع المستقبلي.


التفاصيل

المشاهدات 0
المفضلة 0
القسم أمور اخرى

حساب المستخدم

Powered By Brmja Tech

All rights reserved © kaf 2026