منصة (Mobadroot) لذكاء استراتيجيات الشركات الناشئة

منذ 3 أسابيع

عرض العمل

الوصف

منصة مبتكرة تم تطويرها لتمكين رواد الأعمال من تحويل أفكارهم إلى خطط تنفيذية شاملة، مما يقلل الحاجة للاستشارات البشرية بنسبة 70%. يعتمد النظام على تحليل دقيق لمرحلة الشركة السوقية لإنشاء خرائط طريق ومؤشرات أداء (KPIs) دقيقة.
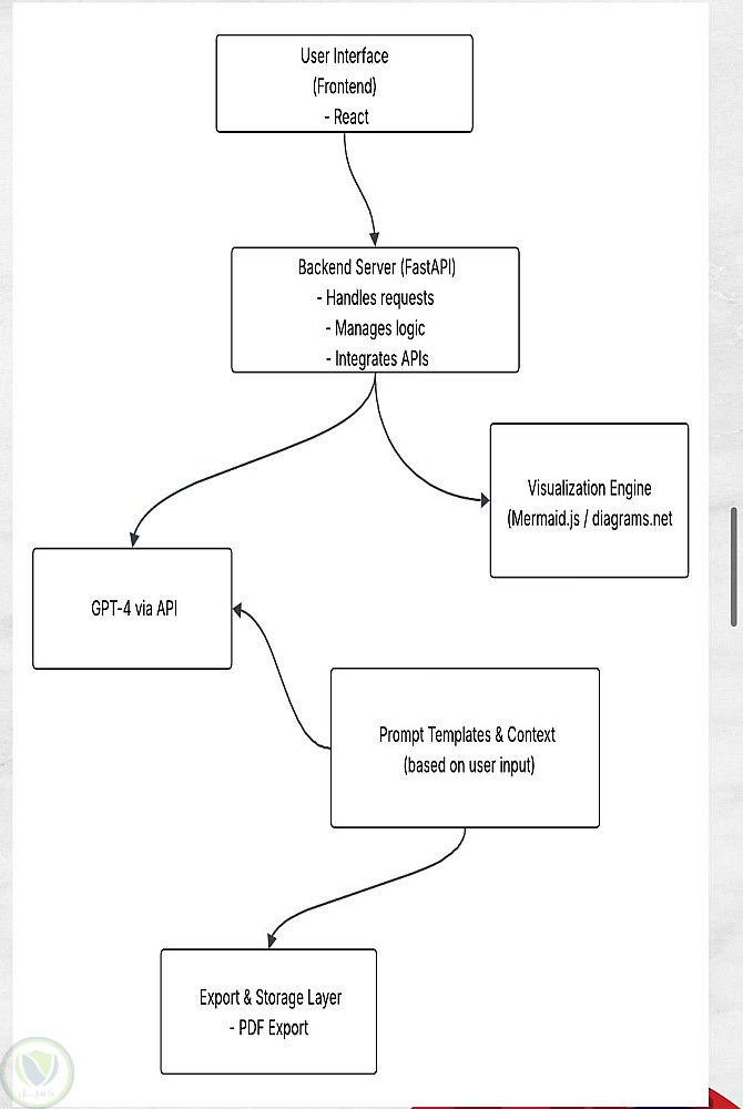
التقنيات ومنهجية التنفيذ:
1) الذكاء الاصطناعي: دمج نموذج LLaMA من Meta لتوليد محتوى استراتيجي متخصص عبر هندسة أوامر (Prompts) متطورة لقطاع الأعمال.
2) الواجهة الخلفية: بناء نظام سريع الاستجابة باستخدام FastAPI لضمان معالجة البيانات بأقل زمن تأخير.
3) الواجهة الأمامية: تطوير واجهة تفاعلية باستخدام React تمنح المستخدم مرونة كاملة في إدخال البيانات وتعديل النتائج.
4) التصور البياني: دمج Mermaid.js لتحويل النصوص المعقدة إلى مخططات تدفق ورسوم بصرية مبسطة.
5) نظام التصدير: تطوير ميزة تحويل المخرجات إلى ملفات PDF أو تصديرها مباشرة إلى منصة Notion.


التفاصيل

المشاهدات 0
المفضلة 0
القسم أمور اخرى

حساب المستخدم

Powered By Brmja Tech

All rights reserved © kaf 2026